总第1231期

郑州杉杉奥莱中牟店 夜景鸟瞰

近日,随着“中金唯品会封闭式商业不动产证券投资基金”获得上交所的受理,位于郑州中牟新区的杉杉奥特莱斯购物广场·中牟店(以下简称郑州杉杉奥莱中牟店)过往三年的经营数据悉数获得披露。根据该份报告显示,过去三年郑州杉杉奥莱中牟店的销售额年均复合增速达7.21%,且报告期内出租率一直保持高位稳定。
根据托尼主编的了解,这不仅是商业不动产投资信托基金(REITs)试点政策出台近1个月后首批申报并获受理的项目,更是河南第一单真正意义上的商业不动产REITs。而此次申报获批,意味着“投融建管退”全渠道的打通将更有利于优质的经营性商业物业资产价值迎来有效的提升与释放。
首批8单获受理的商业不动产REITs项目
此次报告披露了哪些核心数据
1)项目基本情况
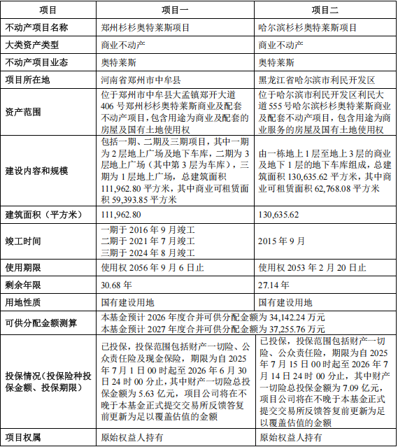
郑州杉杉奥特莱斯购物广场·中牟店于2016年9月开业,迄今已运营近10年,该项目分三期建设,其中一期为2层地上广场及地下车库,二期为3层地上广场(其中第3层为车库),三期为1层地上广场,总建筑面积约11.20万平方米(其中商业可租赁面积为5.93万平方米)。截至2025年12月31日,该项目土地剩余使用年限约为30.68年。
项目基本情况
经过多年的发展,郑州杉杉奥特莱斯项目与大量知名品牌形成了良好、稳定的长期合作关系,引入了大量国际及国内知名品牌,比如 ARMANI、MAXMARA、BOSS、BALLY、COACH、MICHAEL KORS、耐克、阿迪达斯、始祖鸟、迪桑特、凯乐石、安踏、太平鸟、李宁等,通过经营名品折扣,以优惠的价格满足各类人群对于美好生活的向往。
郑州杉杉奥特莱斯项目凭借在地的先发优势、远超竞品的规模优势,汇聚了诸多优质品牌,并由此建立起核心的竞争壁垒。
以2025年为例,入驻品牌中有超过100家门店的销售额位列该品牌河南奥莱门店第一,汇聚超过45家省内独家/省内首家奥莱店。凭借优异的运营口碑,郑州杉杉奥特莱斯项目对国内外品牌的吸引力不断增强,未来可进一步引进更多河南乃至中原首店、概念店、旗舰店,并优化现有品牌组合,不断巩固“品牌首发平台”的地位。
迪桑特中原旗舰店近日在郑州杉杉奥莱·中牟店盛大开幕
2)近三年经营数据
√销售额稳步提升:报告期内,郑州杉杉奥特莱斯项目整体销售额从2023年的18.78亿元增长至2025年的21.58亿元,年均复合增速达到7.21%;
√客流量持续增长:报告期内,郑州杉杉奥特莱斯项目客流量在2023-2025年分别实现719万人次、976万人次、968万人次;
√会员消费占比持续增长:截至报告期末,郑州杉杉奥特莱斯项目会员达220万,至2025年会员消费贡献占比增长至83%;
√出租率保持高位稳定:过去三年郑州杉杉奥特莱斯项目年度加权平均出租率分别为99.44%、99.27%及99.52%,一直保持高位稳定,始终维持在99%以上;
√稳步提升且行业领先的高坪效水平:报告期内,郑州杉杉奥特莱斯项目坪效水平不断提升,在行业内处于领先水平。月整体销售坪效从2023年度的2,783.73元/月/平方米提升至2025年度的3,026.26元/月/平方米,年均复合增速达到4.27%; 
√稳步提升且行业领先的联营模式扣率:得益于行业龙头地位以及与优质品牌长期合作的历史,郑州杉杉奥特莱斯项目联营模式扣率在行业内处于领先水平。报告期内,联营模式扣率从2023年的14.75%提升至2025年的15.37%;
√持续稳定的高运营净收益率:得益于丰富的奥莱行业管理经验,郑州杉杉奥特莱斯项目的运营净收益率一直稳定的行业第一梯队,报告期内分别为75.94%,73.62%及77.89%。
报告期内,2023-2025年郑州杉杉奥特莱斯项目的收入分别录得2.86亿元、3亿元、3.41亿元,且联营模式收入占比始终稳定在70%以上。
郑州杉杉奥莱中牟店 收入情况
3)零售服饰业态为主,运动户外业态收入占比达18.89%
根据报告披露的信息显示,郑州杉杉奥特莱斯项目共计入驻品牌261个,业态主要包括服装服饰、运动户外、国际名品和餐饮。按收入占比排名,位列TOP10的业态中运动户外占比达18.89%。
TOP10收入排名中,运动户外业态占得9个
4)后续发展计划
杉杉奥莱郑州中牟店四期,计划于2026年第一季度开工,2027年第二季度开业,总建筑面积55046平方米。四期项目在业态定位上侧重“数码科技”、“室外体验/功能社交”、“儿童业态”及“配套餐饮”,目标客群也更显年轻化,在细分业态上与郑州杉杉奥特莱斯项目存在错位经营,且有望通过补强当前郑州杉杉奥特莱斯项目因可租赁面积不够而欠缺的体验、餐饮等配套业态,实现互相引流的协同、互补效应。
郑州杉杉奥特莱斯·中牟店
亮眼财务数据的背后
郑州杉杉奥特莱斯·中牟店之所以能顺利通过监管审核,在托尼主编看来核心在于政策适配性、资产优质性、运营稳健性、风险可控性四大维度的综合达标,同时也契合监管 “稳中求进、质量优先”的试点导向。
该项目自2016年开业至今,在历任总经理及团队的共同努力下营业额等各项数据持续提升,在《奥莱领秀》发布的全国奥莱TOP榜单中更是跻身全国第一梯队。一方面是持续不断地通过提升品牌数量、品牌级次、商品丰富度来增加购物及消费吸引力;另一方面则是做大会员系统、通过有效且针对商品的折扣及活动推广拉动人气,并最终形成了以辐射郑汴双城(郑州、开封)为主,向北向南分别延伸至新乡、许昌、漯河等地。
而在周年庆活动期间,其辐射面甚至扩大到临近的山西、安徽等省份。越来越清晰的定位、越来越丰富的业态和品牌组合、交通的日趋便利、周边文旅项目的陆续开业,都成为了郑州杉杉奥莱中牟店业绩获得持续提升、客流不断稳定增长的因素。
作为一个“长”在景区里的花园式奥莱,郑州杉杉奥莱中牟店与各个景区间的融合与协同、对“票根经济“的延展,重点体现在如下四个方面:
  • 资源共享,优势互补:周边文旅景区为郑州杉杉奥莱中牟店带来大量游客,而奥莱的出现也弥补了景区商业的短板,提供丰富购物体验的同时,进而延长游客停留时间,提升地区消费潜力;
  • 提升消费体验:游客可在一天或几天内享受购物与文旅活动,提供了便捷、高效、丰富的消费体验;
  • 促进产业协同发展:商业与文旅景区的结合,将进一步推动中牟的商业、旅游、文化等产业协同发展,并最终形成完整的产业链,为当地经济发展注入新动力;
  • 郑州杉杉奥莱中牟店自2024年便提出了“全国景区门票当钱花”的经营创新理念,即顾客带着任意一张国内景区的门票,到郑州杉杉奥来中牟店消费的时候都可以抵用现金。
如今,消费市场的竞争早已超越商品与价格的层面,转向场景、体验与情感的较量。奥莱、票根经济与文旅景区的融合,正是顺应这一趋势的创新实践,其本质是通过场景联动打破边界,通过票根经济实现转化,通过会员体系沉淀价值,最终完成客群及会员消费的深度培育。

郑州杉杉奥莱中牟店一、二期连廊

总之,随着市场的发展,奥特莱斯项目之间的竞争将日益激烈,行业内的分化也将更加明显。运营能力将成为一个奥特莱斯项目在竞争中脱颖而出的关键,包括品牌招商与管理、库存管理、客户服务等方面。不仅需要更加注重精细化运营和效率/效益管理,面对日益精进的消费者,也要更加注重打造丰富多样的消费场景,通过增加休闲、娱乐、文化等元素,使得奥莱项目从单纯的购物场所向生活方式中心转变。

【全文完】


*本文内容仅代表作者本人观点,不代表作者受雇或者服务之任何第三方的意见,该第三方不对此内容承担任何责任。
*本文内容为作者基于客观信息,通过个人判断而作出。阅读者如参考、使用或依赖上述信息的,应对上述信息的准确性、真实性和完整性进行独立审查。本人不对阅读者和任何第三方使用或依赖以上信息,和/或做出商业决策而导致的任何损失、费用或任何其他后果承担任何形式的责任。